金瓶梅电影
纪检主页
工作动态
党纪法规
金瓶梅电影公告
院内制度
学习教育
专题专栏
警钟长鸣
总院主页
当前位置:
主页
学习教育
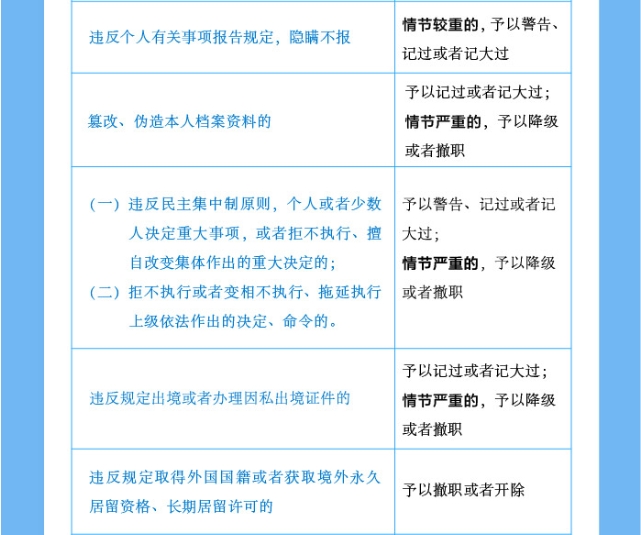
纪法百科·一图读懂应知应会党纪法规丨《中华人民共和国公职人员政务处分法》
发布时间:2024-11-18
点击次数:3748次
热门新闻
医院召开2025年医疗器械耗材、药品供应商集体廉政谈话会
6806次
以药喻廉 医院纪委发放清风日历
6510次
纪法百科•通报解读丨侵占公私财物行为的4种表现形式
6307次
纪法百科·通报解读丨违规干预和插手市场经济活动的表现和认定
6295次
纪法百科 | 中央纪律检查委员会委员
6096次
图解 | 二十届中央纪委四次全会公报
6090次
医院召开合理使用医保基金警示教育大会
5839次
图解丨习近平总书记在二十届中央纪委四次全会上的重要讲话
5589次
习近平在二十届中央纪委四次全会上发表重要讲话
5486次
金瓶梅电影 关于规范党员干部、公职人员操办婚丧喜庆事宜的实施办法
5162次
图片新闻
医院举办第二届纪法知识竞赛
医院举办“青年说清廉・颂廉政经典”诵读大赛
医院组织召开“廉洁润初心 共传好家风”学习教育会
医院召开新提拔干部、年轻干部、重点岗位人员集体廉洁谈话会
金瓶梅电影 组织干部职工观看纪念中国人民抗日战争暨世界反法西斯战争胜利80周年大会
医院隆重举行庆祝第八个中国医师节表彰大会